Introduction
Achieving optimal cooling in electronic systems presents a significant challenge for engineers, particularly as technology advances and components generate increasing amounts of heat. This issue demands attention, as effective cooling is essential for maintaining system reliability and performance. By implementing best practices in fan selection, positioning, and maintenance, engineers can realize substantial improvements in fan efficiency, which ultimately enhances overall system performance.
However, the complexity of this task cannot be understated. With numerous variables at play – such as airflow dynamics, maintenance routines, and advanced control strategies – engineers must navigate a landscape filled with potential pitfalls. How can they ensure they are making the most effective choices to meet the evolving demands of modern electronics? This article will explore actionable insights and solutions that empower engineers to tackle these challenges head-on.
Select and Position Fans for Optimal Airflow
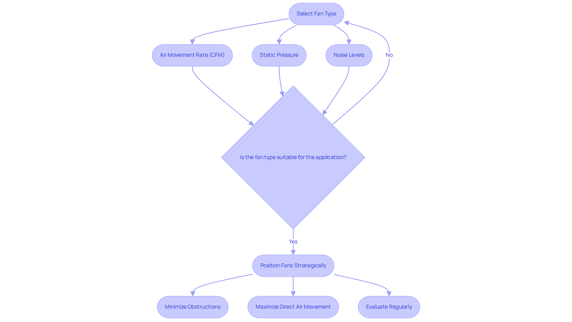
To achieve optimal ventilation in electronics cooling systems, engineers must start by selecting the right fan type tailored to their specific cooling requirements. Gagner-Toomey Associates, the world’s largest producer of standard and custom air-movers, offers a comprehensive range of DC input Tube Axial units and Centrifugal Blowers, all optimized for performance, efficiency, and low noise. Key factors to consider include:
- Air movement rate (measured in CFM)
- Static pressure
- Noise levels
For instance, Gagner-Toomey’s axial units excel in high-volume situations, while their centrifugal models are preferred in high-pressure settings due to their ability to overcome resistance to air movement.
Once the appropriate fan type is selected, strategic positioning becomes essential. Fans should be installed to minimize obstructions and maximize the direct movement of air over heat-generating components. Positioning Gagner-Toomey fans at both the intake and exhaust locations of an enclosure can create a streamlined flow path, significantly enhancing temperature regulation. Additionally, ensuring that no physical barriers-such as cables or other components-interfere with air movement can further boost performance. Regular evaluations of fan positioning and circulation dynamics can help to improve fan efficiency, leading to substantial improvements in cooling performance and overall system reliability.
Real-world examples underscore the importance of effective fan positioning. In data centers utilizing PWM technology, proper fan arrangement has been crucial to improve fan efficiency by up to 30% in temperature management. Engineers emphasize that the position of ventilators is nearly as critical as their quality; an ideal arrangement can greatly enhance comfort levels in environments like warehouses, where efficient circulation is vital for maintaining productivity. As Johann Tang, a Product Specialist at Gagner-Toomey, points out, “It’s important to know that even though maximum values for air movement and static pressure are specified, the fan will not output both maximum values at the same time.” By customizing fan configurations to improve fan efficiency and meet specific operational demands, engineers can achieve significant energy savings and prolong the lifespan of electronic components. Furthermore, engineers must be aware of common mistakes in fan placement, such as positioning fans too close to obstacles, which can hinder air movement and reduce cooling performance.

Maintain Fans for Sustained Performance
To ensure optimal fan performance, it is essential to establish a regular maintenance schedule to improve fan efficiency. This involves:
- Cleaning fan blades and housing to eliminate dust and debris, which can significantly obstruct airflow.
- Conducting thorough inspections of bearings and motors for signs of wear and tear, as these components are vital for smooth operation.
Lubrication of moving parts stands out as another critical maintenance task. Utilizing the appropriate lubricant minimizes friction and extends the lifespan of the fan. Furthermore, monitoring fan performance through vibration analysis can proactively identify potential issues before they escalate into failures. By implementing these maintenance practices, organizations can improve fan efficiency, achieve sustained performance and effectiveness, and ultimately reduce operational costs while minimizing downtime.

Implement Advanced Strategies for Enhanced Efficiency
To improve fan efficiency, engineers must implement advanced control strategies, including variable speed drives (VSDs) and electronic commutation (EC) technology. VSDs enable fans to adjust their speed according to real-time cooling demands, resulting in substantial energy savings.
Moreover, integrating smart controls that utilize sensors to monitor temperature and airflow can dynamically optimize fan operation. For instance, employing Pulse Width Modulation (PWM) control can significantly improve energy efficiency by lowering power consumption during low-load conditions. Additionally, exploring high-efficiency motors and advanced fan designs can further enhance performance.
By adopting these advanced strategies, engineers can improve fan efficiency while creating a more efficient cooling system that meets the evolving demands of modern electronics. This proactive approach not only addresses current challenges but also positions engineers at the forefront of innovation in cooling technology.

Conclusion
Achieving optimal fan efficiency in electronics cooling is essential for enhancing performance and prolonging the lifespan of electronic components. Selecting the right type of fan and strategically positioning it can significantly improve airflow and cooling effectiveness. Both the choice of fan and its placement are critical in ensuring efficient temperature management within electronic systems.
Key strategies include the importance of regular maintenance to sustain fan performance. This involves:
- Cleaning
- Lubrication
- Monitoring for wear and tear
Additionally, implementing advanced control strategies, such as variable speed drives and smart controls, can lead to substantial energy savings and improved operational efficiency. These practices not only enhance immediate cooling capabilities but also contribute to long-term reliability and cost-effectiveness.
In summary, focusing on these best practices for fan efficiency in electronics cooling is vital for engineers aiming to optimize their systems. By adopting a proactive approach that encompasses proper fan selection, strategic positioning, diligent maintenance, and advanced technologies, organizations can meet the evolving demands of modern electronics while fostering innovation in cooling solutions. Embracing these practices will not only improve cooling performance but also drive sustainability and efficiency in the industry.
Frequently Asked Questions
What factors should be considered when selecting a fan for electronics cooling systems?
Key factors include air movement rate (measured in CFM), static pressure, and noise levels.
What types of fans does Gagner-Toomey Associates offer for cooling systems?
Gagner-Toomey Associates offers a range of DC input Tube Axial units and Centrifugal Blowers optimized for performance, efficiency, and low noise.
In what situations are Gagner-Toomey’s axial units and centrifugal models preferred?
Axial units excel in high-volume situations, while centrifugal models are preferred in high-pressure settings due to their ability to overcome resistance to air movement.
How should fans be positioned for optimal airflow in cooling systems?
Fans should be installed to minimize obstructions and maximize direct air movement over heat-generating components, ideally positioned at both the intake and exhaust locations of an enclosure.
What impact does proper fan positioning have on cooling performance?
Proper fan positioning can create a streamlined flow path, significantly enhancing temperature regulation and improving fan efficiency, leading to better cooling performance and overall system reliability.
Can you provide an example of effective fan positioning in real-world applications?
In data centers utilizing PWM technology, proper fan arrangement has improved fan efficiency by up to 30% in temperature management.
What common mistakes should engineers avoid when placing fans?
Engineers should avoid positioning fans too close to obstacles, as this can hinder air movement and reduce cooling performance.
How can customizing fan configurations benefit electronic components?
Customizing fan configurations can improve fan efficiency, meet specific operational demands, achieve significant energy savings, and prolong the lifespan of electronic components.