Introduction
Understanding fan curves is crucial for engineers who seek to optimize system performance and efficiency. These graphical representations reveal the complex relationship between airflow, static pressure, and power consumption, offering vital insights into fan behavior under various operating conditions. Yet, the challenge remains: how can engineers effectively decipher these curves? What strategies can they employ to select the right fan for their specific applications? This guide explores the mechanics of reading fan curves, equipping professionals with the knowledge to make informed decisions that enhance reliability and performance in their engineering projects.
Define Fan Curves and Their Importance
Fan graphs serve as crucial visual tools that illustrate the relationship between airflow (CFM), static pressure (SP), and brake horsepower (BHP) for specific fan types. Engineers need to learn how to read fan curves, as understanding these graphs is essential for gaining insights into fan performance across various operating conditions. Engineers can ensure optimal performance and efficiency in their systems by learning how to read fan curves through the analysis of fan profiles, allowing for informed decisions about fan selection.
The importance of fan characteristics lies in their ability to predict how changes in resistance will affect airflow and pressure. This predictive capability is vital in applications such as cooling electronic components, where precise airflow management is critical. Engineers must leverage this knowledge to enhance system reliability and performance.
In conclusion, learning how to read fan curves not only aids in selecting the right fan but also empowers engineers to optimize their designs for maximum efficiency. By embracing these tools, professionals can ensure that their systems operate at peak performance, adapting to the demands of their specific applications.

Identify Key Components of Fan Curves
Understanding a standard fan profile is essential for engineers, as it encompasses three critical elements: static force (SP), airflow (CFM), and brake horsepower (BHP).
Static force is represented on the vertical axis of the graph, illustrating the resistance the fan must overcome to effectively move air through a system. On the horizontal axis, airflow is measured in cubic feet per minute (CFM), indicating the volume of air the fan can transport. Additionally, brake horsepower (BHP) is often depicted through supplementary lines on the graph, showcasing the power required to operate the fan at varying airflow levels.
Grasping these components is vital for engineers to accurately assess the fan’s capabilities and limitations, enabling them to make informed decisions in their designs and applications.

Analyze Fan Curves for Application Requirements
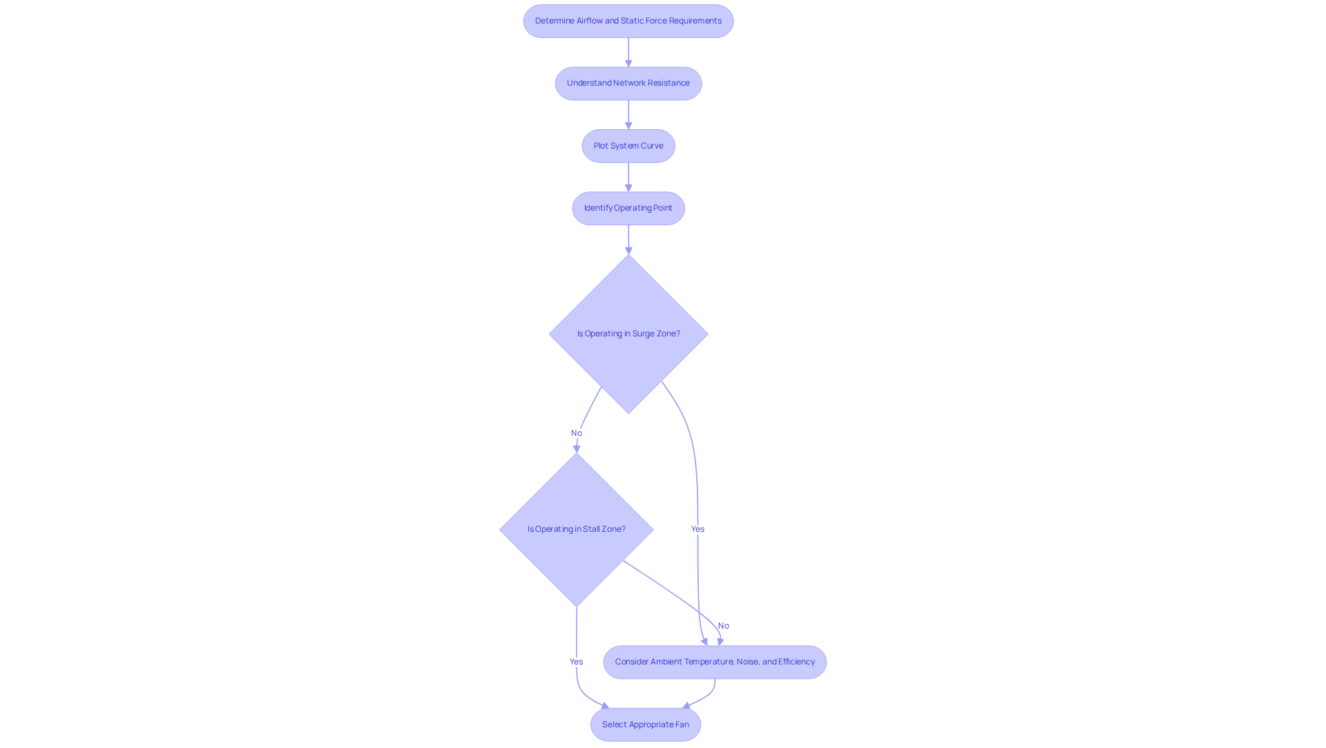
To effectively examine fan characteristics, engineers must first determine the specific airflow and static force requirements of their application. This process begins with a comprehensive understanding of the network’s resistance, which significantly impacts fan performance. By plotting the system curve that illustrates the force required to move air through the system, engineers can identify the operating point where the fan curve intersects with the system curve. This intersection reveals the fan’s performance in that particular application.
For instance, when assessing a fan’s capabilities, it’s crucial to recognize that as static resistance increases, airflow typically decreases, highlighting the negative relationship between these two measures. Notably, static pressure drops to nearly 0 mmH2O at around 80-100 CFM for both 50Hz and 60Hz, underscoring how airflow is influenced by static pressure. Engineers should also take into account ambient temperature, noise levels, and energy efficiency when selecting a fan based on its performance characteristics. Furthermore, understanding the implications of operating in the Surge and Stall Zones-where operating in the Stall Zone may lead to increased noise and vibration-can help prevent inefficiencies and potential damage to the fan system, ensuring optimal performance and longevity.
In practical scenarios, engineers frequently utilize fan curves to learn how to read fan curves for evaluating airflow and static force requirements. For example, a fan operating at a static force of 4 mmH2O may deliver approximately 40 CFM, while a 12-inch fan at 0.05 inH2O can achieve an average airflow of 1,654 CFM. By leveraging these insights, engineers can make informed decisions that align with their specific ventilation needs, ultimately enhancing efficiency and reliability. Additionally, considering factors such as intake/exhaust hole size, location, and component placement is critical for successful enclosure ventilation design. Engineers may also find value in using QUIPS selection software, which aids in calculating key values for selecting fan systems based on airflow, static pressure, installation dimensions, and voltage.

Implement Best Practices for Fan Curve Selection
When selecting a fan based on its performance curve, engineers need to understand how to read fan curves to maximize efficiency and effectiveness. To address this, consider the following best practices:
-
Select a fan operating near its peak efficiency point: This strategy ensures optimal performance and significant energy savings. Fans operating at peak efficiency can reduce energy consumption by up to 49% when paired with adjustable speed drives. In fact, installing adjustable speed drives can save between 14% and 49% of fan energy consumption, making this a critical factor in fan selection.
-
Avoid closeness to the surge curve: Operating too near this curve can lead to instability and reduced performance, potentially causing harm to the apparatus. Maintaining a safe distance from the surge curve is essential for reliable operation.
-
Account for system changes: As components like filters clog or system resistance fluctuates, the fan’s performance may vary. Choosing a fan with a broader operational range allows for adaptability to these changes, ensuring consistent airflow and static pressure. Oversized fans can result in efficiency losses of 1-5%, highlighting the importance of proper sizing in fan selection.
-
Regularly reassess fan selections: With advancements in technology and changing requirements, it is crucial to periodically review and update fan choices. This practice helps maintain efficiency and effectiveness in dynamic environments. An effective pressure monitoring setup that regulates volumetric flow rate can save thousands of dollars annually on the operation of even medium-sized installations, further emphasizing the necessity for continuous assessment.
By implementing these best practices, engineers can enhance system performance and understand how to read fan curves to ensure their fan selections align with energy efficiency goals. This ultimately contributes to more sustainable engineering solutions.

Conclusion
Mastering the ability to read fan curves is not just beneficial; it’s essential for engineers who aim to optimize fan performance and enhance system efficiency. Understanding these graphical representations empowers professionals to make informed decisions regarding fan selection and application, ultimately boosting the reliability and effectiveness of their engineering designs.
In this article, we explored key elements of fan curves, emphasizing the significance of static pressure, airflow, and brake horsepower. Engineers learned to analyze fan characteristics tailored to specific application requirements, while also recognizing the importance of steering clear of operational pitfalls, such as the surge curve. Best practices were highlighted, including selecting fans near their peak efficiency and regularly reassessing fan choices. These strategies are crucial for enhancing overall performance and energy efficiency.
By incorporating the insights gained from this guide, engineers are not only equipped to make better choices in fan selection but also to appreciate the broader impact of efficient fan systems on sustainability and operational costs. Prioritizing the understanding of fan curves enables engineers to drive innovation and efficiency in their projects, ensuring that their designs meet the evolving demands of various applications.
Frequently Asked Questions
What are fan curves?
Fan curves are visual tools that illustrate the relationship between airflow (CFM), static pressure (SP), and brake horsepower (BHP) for specific fan types.
Why is it important for engineers to learn how to read fan curves?
Understanding fan curves is essential for gaining insights into fan performance across various operating conditions, which helps engineers ensure optimal performance and efficiency in their systems.
How do fan characteristics impact airflow and pressure?
Fan characteristics predict how changes in resistance will affect airflow and pressure, which is vital for applications that require precise airflow management, such as cooling electronic components.
In what applications is managing airflow critical?
Managing airflow is critical in applications like cooling electronic components, where precise airflow is necessary for system reliability and performance.
What benefits do engineers gain from learning to read fan curves?
By learning to read fan curves, engineers can select the right fan and optimize their designs for maximum efficiency, ensuring that their systems operate at peak performance.