Overview
Fan static pressure is a critical element for engineers, representing the energy a fan exerts to move air through a system while overcoming resistance from components such as ducts and filters. Understanding and managing fan static pressure is essential for optimizing HVAC system efficiency. Improper levels can lead to increased energy consumption and inadequate air distribution, which directly impacts comfort and operational costs.
To illustrate, consider a scenario where fan static pressure is not adequately monitored. This oversight can result in a system that struggles to maintain desired airflow, leading to discomfort in occupied spaces and higher energy bills. Engineers must recognize that effective management of fan static pressure not only enhances system performance but also contributes to long-term cost savings.
In conclusion, engineers should prioritize the assessment and adjustment of fan static pressure within HVAC systems. By doing so, they can ensure optimal performance, improve energy efficiency, and enhance overall comfort. Taking proactive steps in this area is not just beneficial; it is essential for the successful operation of modern HVAC systems.
Introduction
Understanding the dynamics of air movement is crucial for engineers, especially regarding fan static pressure—a key factor that significantly impacts the efficiency of HVAC systems. By comprehending the intricacies of fan static pressure, professionals can optimize airflow, minimize energy consumption, and improve overall system performance. However, accurately measuring and managing this pressure presents a challenge that must be addressed to avoid operational inefficiencies and discomfort.
What strategies can engineers implement to navigate the complexities of fan static pressure? By employing effective measurement techniques and management practices, they can ensure optimal air distribution in their designs. This not only enhances system performance but also contributes to energy savings and user comfort.
In the following sections, we will explore various approaches and best practices that can empower engineers to tackle these challenges head-on.
Define Fan Static Pressure: Understanding the Basics
To understand what is fan static pressure, it’s important to know that fan force represents the energy exerted by a fan to propel air through a network, effectively overcoming resistance from components such as ducts, filters, and heat exchangers. This force is typically measured in inches of water column (inH2O) or Pascals (Pa). For engineers, understanding what is fan static pressure is crucial, as it directly influences air movement and the overall efficiency of the system. For instance, in HVAC applications, maintaining an optimal fixed force around 0.5 in. Wc is vital for ensuring predictable airflow and preventing undue strain on equipment. Elevated atmospheric pressure can lead to increased energy consumption, with systems potentially using up to 30% more electricity, while reduced atmospheric pressure may result in inadequate air distribution and diminished cooling efficiency.
Real-world scenarios underscore the importance of understanding what is fan static pressure for accurate fixed force measurement. HVAC professionals frequently employ pressure meters to assess resting force at critical points within ductwork, ensuring that equipment operates effectively. Engineers emphasize that selecting fans based on precise resistance calculations is essential for optimizing performance and understanding what is fan static pressure. As industry experts highlight, a well-engineered HVAC system not only improves occupant comfort but also significantly cuts operational costs.
In the realm of electronics cooling, typical fan resistance measurements can vary from 4.5 mmH2O to over 8 mmH2O, depending on the specific application. High airflow fans, such as those offered by Gagner-Toomey Associates, play a pivotal role in environments like server racks, where dense configurations can obstruct airflow. Gagner-Toomey provides an extensive range of DC input Tube Axial fans and Centrifugal Blowers, designed for performance, efficiency, and low noise, with IP protection available in most models. By understanding and managing fixed force, engineers can ensure effective cooling solutions that maintain performance and durability.

Explore the Importance of Static Pressure in HVAC Systems
In HVAC setups, fixed force is a critical factor for ensuring efficient air distribution throughout structures. When fixed tension increases, it can significantly obstruct air movement, leading to discomfort and operational inefficiencies. Conversely, low fixed force may result in inadequate air delivery, ultimately compromising system efficiency. Engineers must strike a careful balance with fixed force to achieve optimal airflow, which not only enhances energy efficiency but also ensures comfortable indoor environments.
For instance, maintaining an optimal constant measurement of 0.5 inches of water column (in. WC) or lower is essential for reducing energy costs. Elevated resistance can cause HVAC systems to consume up to 30% more electricity. The optimal fixed force ranges for various components are also noteworthy:
- Supply ducting should ideally be between 0.25 – 0.3 in. WC
- Return ductwork between 0.2 – 0.25 in. WC
- Filters/grills between 0.1 – 0.2 in. WC
Case studies have shown that addressing fixed airflow challenges—such as those posed by undersized ductwork or obstructed filters—can lead to improved airflow and reduced energy consumption, benefiting both residential and commercial applications. As highlighted, “Stationary force plays a crucial role in how your HVAC setup operates and distributes air,” underscoring the importance for engineers to prioritize the management of stationary force.

Measure and Manage Static Pressure: Practical Insights for Engineers
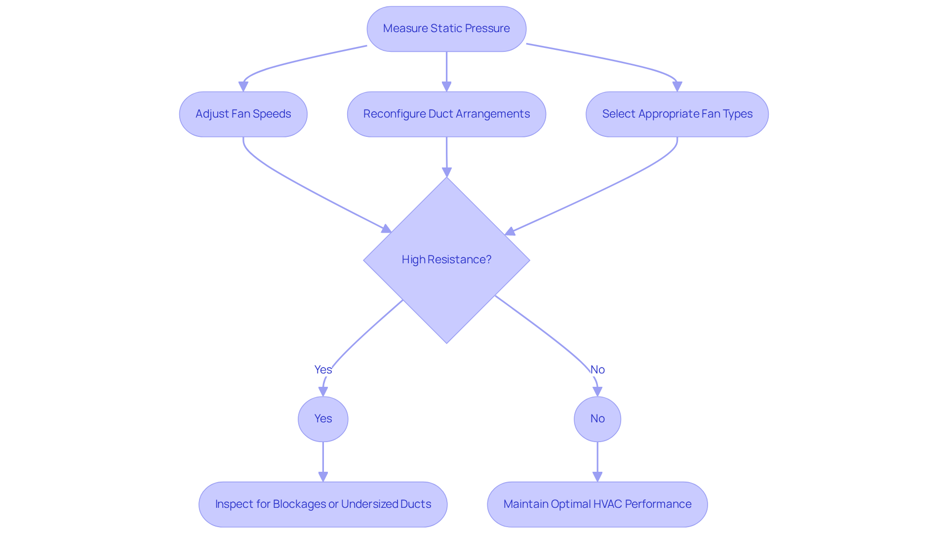
Assessing constant force is crucial for enhancing HVAC system efficiency. Engineers utilize a manometer to evaluate force at various locations, such as before and after filters or at duct junctions. This assessment aims to determine total external resistance (TESP), which relates to what is fan static pressure and indicates the overall force the fan must overcome. For most residential heating and cooling units, the optimal TESP is approximately 0.5 inches of water column (in. WC).
To effectively control consistent force, engineers can:
- Adjust fan speeds
- Reconfigure duct arrangements
- Select appropriate fan types
For instance, consistently high resistance readings may signal blockages or undersized ducts, necessitating a thorough examination to address these issues. Elevated atmospheric pressure can damage HVAC machinery and duct systems, while reduced atmospheric pressure can lead to insufficient air movement.
Implementing optimal practices, such as regular inspection and cleaning of ductwork, can help maintain smooth airflow and reduce resistance, significantly enhancing airflow and system efficiency. Furthermore, understanding what is fan static pressure is crucial for engineers to sustain optimal performance and avert operational inefficiencies. Unbalanced static pressure can result in uneven temperatures throughout your home, ultimately impacting comfort.

Conclusion
Understanding fan static pressure is crucial for engineers, especially in HVAC systems, where it significantly impacts air movement and overall system performance. By mastering the concept of fan static pressure, professionals can make informed decisions that enhance airflow, reduce energy consumption, and maintain optimal comfort levels across various environments.
This article underscores the importance of maintaining specific static pressure measurements to avoid operational inefficiencies. Elevated resistance can lead to increased energy costs, making it essential to regularly assess and manage static pressure in HVAC systems. Furthermore, practical strategies for measuring and adjusting static pressure—such as utilizing manometers and adjusting fan speeds—are discussed to empower engineers in optimizing their systems.
Ultimately, effectively managing fan static pressure is vital for achieving energy efficiency and comfort in both residential and commercial applications. Engineers should prioritize static pressure assessments and implement best practices to ensure their systems operate at peak performance. By doing so, they not only enhance the functionality of HVAC systems but also contribute to sustainable energy usage and improved occupant satisfaction.
Frequently Asked Questions
What is fan static pressure?
Fan static pressure is the energy exerted by a fan to propel air through a network, overcoming resistance from components such as ducts, filters, and heat exchangers. It is typically measured in inches of water column (inH2O) or Pascals (Pa).
Why is understanding fan static pressure important for engineers?
Understanding fan static pressure is crucial for engineers as it directly influences air movement and the overall efficiency of HVAC systems. It helps in maintaining optimal airflow and preventing strain on equipment.
What is the optimal fixed force for HVAC applications?
The optimal fixed force for HVAC applications is around 0.5 inches of water column (in. Wc) to ensure predictable airflow and efficient system operation.
How does atmospheric pressure affect energy consumption in HVAC systems?
Elevated atmospheric pressure can lead to increased energy consumption, with systems potentially using up to 30% more electricity. Conversely, reduced atmospheric pressure may result in inadequate air distribution and diminished cooling efficiency.
How do HVAC professionals measure fan static pressure?
HVAC professionals use pressure meters to assess resting force at critical points within ductwork, ensuring that equipment operates effectively.
What role does selecting fans based on resistance calculations play in system performance?
Selecting fans based on precise resistance calculations is essential for optimizing performance, ensuring that the system operates efficiently and effectively.
What are typical fan resistance measurements in electronics cooling?
In electronics cooling, typical fan resistance measurements can vary from 4.5 mmH2O to over 8 mmH2O, depending on the specific application.
What types of fans does Gagner-Toomey Associates offer for high airflow environments?
Gagner-Toomey Associates offers a range of DC input Tube Axial fans and Centrifugal Blowers designed for performance, efficiency, and low noise, with IP protection available in most models.