Overview
The article centers on the functionality and troubleshooting techniques of vehicle cooling fans, underscoring their essential role in regulating engine temperature and preventing overheating. It delineates the various types of cooling fans and the common issues they may encounter. Furthermore, it highlights the significance of regular maintenance to ensure optimal performance, ultimately preventing costly repairs and enhancing vehicle efficiency.
Introduction
Automotive cooling fans play a crucial role in maintaining vehicle performance and preventing engine overheating. However, their functionality often goes unnoticed until a problem arises. By understanding how these fans work and the common issues they face, vehicle owners can take proactive measures in maintenance. When a cooling fan fails, it can lead to significant engine problems. Therefore, it is essential for drivers to effectively troubleshoot these issues to avoid costly repairs and ensure optimal performance.
Define Vehicle Cooling Fans and Their Importance
Automotive ventilation systems are essential components in vehicles, designed to regulate temperature by effectively dispersing heat. These systems operate by drawing air through the radiator, cooling the coolant before it circulates back to the engine. The importance of a vehicle cooling fan cannot be overstated; it plays a pivotal role in preventing engine overheating, which can lead to severe damage and costly repairs. Furthermore, the vehicle cooling fan helps enhance overall transportation efficiency by maintaining optimal operating temperatures, thereby improving both performance and fuel economy. Understanding the —such as mechanical and electric models—provides valuable insights into their specific applications and advantages in modern automobiles.

Explain the Functionality of Cooling Fans in Automotive Systems
The is a crucial cooling device in automotive performance, as it generates airflow that effectively reduces the temperature of the motor and other critical components. In most vehicles, temperature regulation is controlled by the motor’s heat sensor, which signals when the motor reaches a predetermined temperature threshold. Upon activation, the fan draws air through the radiator, thereby enhancing the fluid’s temperature regulation.
There are two primary categories of airflow devices:
- Mechanical units, which are driven by the crankshaft of the motor
- Electric units, which receive power from the vehicle’s electrical system
Notably, the vehicle cooling fan has gained prominence in modern automobiles due to its efficiency and capability to function independently of engine speed, resulting in superior temperature control across diverse driving conditions.

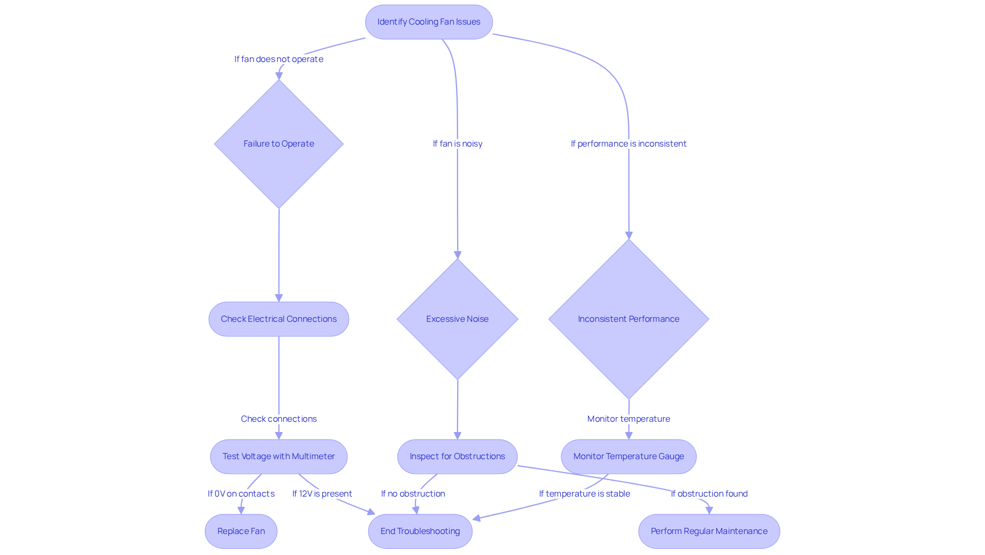
Identify Common Cooling Fan Issues and Troubleshooting Techniques
Frequent fan problems include failure to operate, excessive noise, and inconsistent performance. To troubleshoot these issues, begin by associated with the fan. A multimeter set to Direct Current Voltage (DCV) can be employed to test for voltage at the fan connector. A reading of approximately 12V confirms that the fuse is functioning correctly; if both contacts display 0V, this may indicate a lack of power to the fuse, necessitating further investigation. Should the fan remain inoperative when power is supplied, replacement may be required.
Excessive noise from the fan often signals a worn bearing or debris obstructing the blades. Implementing regular maintenance practices, such as cleaning the fan and ensuring proper alignment, can effectively mitigate these issues. Monitoring the temperature gauge is crucial, as a malfunctioning cooling fan can lead to overheating, particularly when the vehicle is stationary or caught in heavy traffic.
As Glenn Allpress notes, “Visit your closest store, where our welcoming team can assess and identify your radiator fan problems and suggest the best repair or replacement option for your automobile.” In such scenarios, prompt action is vital to avert severe engine damage. By being proactive and attentive to these indicators, drivers can adeptly manage fan issues and sustain optimal performance of their vehicles. Furthermore, it is essential to recognize that a faulty radiator fan has minimal impact while the car is in motion but can cause overheating when the vehicle is halted, which is critical for safe driving practices.

Assess Risks Associated with Continuous Cooling Fan Operation
The uninterrupted functioning of ventilation fans poses significant hazards, including increased wear on the fan motor and potential overheating of the electrical system. A fan that operates continuously may indicate a malfunctioning temperature sensor or a jammed relay, which can gradually deplete the battery. Furthermore, excessive operation of the fan can lead to premature failure of the motor, resulting in costly replacements.
Therefore, it is crucial to regularly examine the refrigeration system and promptly address any issues to mitigate these risks. Implementing a routine maintenance schedule is essential for ensuring that cooling fans operate efficiently and effectively. This proactive approach not only prolongs their lifespan but also maintains .

Conclusion
Understanding vehicle cooling fans is crucial for maintaining optimal engine performance and preventing costly repairs. These fans play an essential role in regulating temperature by effectively dissipating heat from the engine and other critical components. Recognizing the significance of both mechanical and electric cooling fans allows drivers to appreciate how these systems contribute to overall vehicle efficiency and safety.
Key points highlighted throughout the article include the functionality of cooling fans, common issues that may arise, and effective troubleshooting techniques. It is emphasized that regular maintenance and prompt attention to fan problems can prevent overheating and ensure that the vehicle operates smoothly. Additionally, the risks associated with continuous fan operation were discussed, underlining the importance of routine checks to avoid potential damage to the electrical system and fan motor.
Ultimately, being proactive about vehicle cooling fan maintenance not only enhances the longevity of the fan itself but also safeguards the engine’s health. Drivers are encouraged to familiarize themselves with their vehicle’s cooling system, stay vigilant for signs of malfunction, and seek professional assistance when necessary. By doing so, they can ensure a safer and more efficient driving experience, reinforcing the critical nature of these often-overlooked components in automotive systems.
Frequently Asked Questions
What are vehicle cooling fans?
Vehicle cooling fans are components of automotive ventilation systems that regulate temperature by dispersing heat, drawing air through the radiator to cool the coolant before it circulates back to the engine.
Why are vehicle cooling fans important?
Vehicle cooling fans are crucial for preventing engine overheating, which can cause severe damage and costly repairs. They also enhance overall transportation efficiency by maintaining optimal operating temperatures, improving both performance and fuel economy.
What are the different types of vehicle cooling fans?
The two main types of vehicle cooling fans are mechanical and electric models, each with specific applications and advantages in modern automobiles.