Overview
The article “10 Essential Tips for Choosing the Right Cooling Fan in Automotive” serves as a comprehensive guide for automotive engineers tasked with selecting the most suitable cooling fan for their vehicles. It underscores the necessity of understanding vehicle specifications, evaluating airflow and temperature control requirements, and taking into account critical factors such as noise levels and space availability. This meticulous approach ensures the optimal performance and efficiency of cooling systems, ultimately enhancing vehicle reliability.
Introduction
Selecting the appropriate cooling fan for automotive applications is crucial for optimizing vehicle performance and enhancing longevity. As the automotive industry undergoes rapid evolution, engineers encounter the daunting task of navigating an extensive array of specifications, technologies, and designs to identify the ideal solution for their requirements. This article outlines ten essential tips that not only streamline the selection process but also underscore the vital factors that can improve cooling efficiency and ensure effective thermal management.
How can automotive professionals make informed decisions amidst a landscape teeming with innovative cooling solutions and diverse vehicle specifications?
Gagner-Toomey Associates: Innovative Cooling Solutions for Automotive Applications
Gagner-Toomey Associates stands at the forefront of innovative temperature control solutions, particularly in the realm of cooling fan automotive technology, specifically designed for the automotive sector to optimize performance and enhance efficiency. The company proudly presents a diverse portfolio of leading manufacturers in temperature control technologies, featuring both standard and custom fans and blowers tailored for a wide array of applications.
Notably, recent advancements, such as the integration of reservoir tanks by Chinese OEMs, have resulted in a remarkable 10% reduction in space requirements and simplified coolant routing, underscoring the industry’s transition towards more efficient designs. Furthermore, the market for automotive engine temperature regulation systems is projected to experience substantial growth, exceeding USD 49.7 billion by 2032, driven by the increasing demand for effective thermal management in electric and hybrid transportation modes.
The importance of advanced temperature regulation technologies is paramount, as they are essential for sustaining optimal performance and extending the lifespan of vehicles. For example, heat pumps are progressively replacing conventional PTC heaters, achieving energy efficiency improvements of 15-20% and enhancing the range of electric vehicles.
By leveraging their extensive expertise, Gagner-Toomey Associates empowers automotive engineers to make informed decisions when selecting cooling fan automotive systems that meet the specific demands of modern automotive applications. This commitment to innovation and excellence positions Gagner-Toomey as a vital partner in the evolution of .

Consider Vehicle Specifications: Tailor Cooling Fans to Your Vehicle’s Needs
Selecting the right cooling fan automotive for your vehicle requires a thorough understanding of its specifications, including engine size, type, and intended application. Distinct thermal management needs arise from the unique design and performance characteristics of each mode of transportation.
For example, high-performance vehicles often require a cooling fan automotive system capable of managing elevated thermal loads, while electric vehicles benefit from quieter systems, as noise levels are critical in these scenarios.
Additionally, the typical engine size in 2025 generally falls between 1.5 to 3.5 liters, with corresponding requirements that vary significantly. Temperature regulation units can achieve , making it essential to align the unit’s capabilities with these specifications to optimize thermal efficiency and mitigate the risk of overheating, thus ensuring reliable vehicle performance.
Notably, underfilled components can realize a 10-30% reduction in thermal resistance, as highlighted in a case study on BGA thermal behavior, underscoring the importance of effective thermal management solutions tailored to specific applications.

Evaluate Temperature Control: Ensure Optimal Performance of Cooling Fans
Efficient temperature regulation is crucial for optimizing the functionality of cooling fan automotive systems in applications. Evaluating the temperature range that your fan can accommodate is essential, ensuring it aligns with the operational temperatures of your vehicle.
For instance, the installation of six 24′ MacroAir fans at Goodyear Tire & Rubber Co. significantly enhanced heating and ventilation efficiency, demonstrating the impact of proficient temperature management.
Furthermore, fans equipped with adaptive temperature control features can considerably improve air circulation efficiency and reliability. By integrating temperature sensors, real-time adjustments to fan speed can be made based on current temperature readings, thereby optimizing performance and energy efficiency.
Data indicates that ventilation fans with advanced temperature control can operate effectively across a broad spectrum of temperatures, enhancing overall system reliability and reducing energy consumption. This integration not only streamlines the but also contributes to a more sustainable operation, making the cooling fan automotive an essential consideration for automotive engineers.

Assess Airflow Requirements: Maximize Cooling Efficiency with the Right Fan
Evaluating airflow needs is essential for enhancing temperature regulation efficiency in automotive systems. Various vehicle components, including the engine, radiator, and transmission, require different airflow levels to maintain . When selecting a fan, its airflow rating—typically expressed in cubic feet per minute (CFM)—is a critical consideration. For instance:
- A standard small-block engine necessitates airflow between 2,800 to 3,000 CFM.
- A big-block engine demands approximately 4,500 CFM to ensure adequate temperature regulation.
Choosing a cooling fan automotive that is capable of delivering sufficient airflow is vital for effectively cooling these critical components.
Moreover, the fan’s design significantly impacts airflow efficiency. Fans engineered to optimize airflow patterns can enhance temperature regulation. Automotive engineers often emphasize the importance of ensuring that at least 65% of the radiator core area is covered by the fan to achieve optimal temperature regulation. Notable examples of high-performance ventilation fans include those designed for Kobelco excavators and CAT Caterpillar engines, which feature specialized blade designs and diameters tailored for maximum airflow efficiency. By understanding and applying these airflow ratings, engineers can markedly improve the efficiency of automotive systems, including the cooling fan automotive.

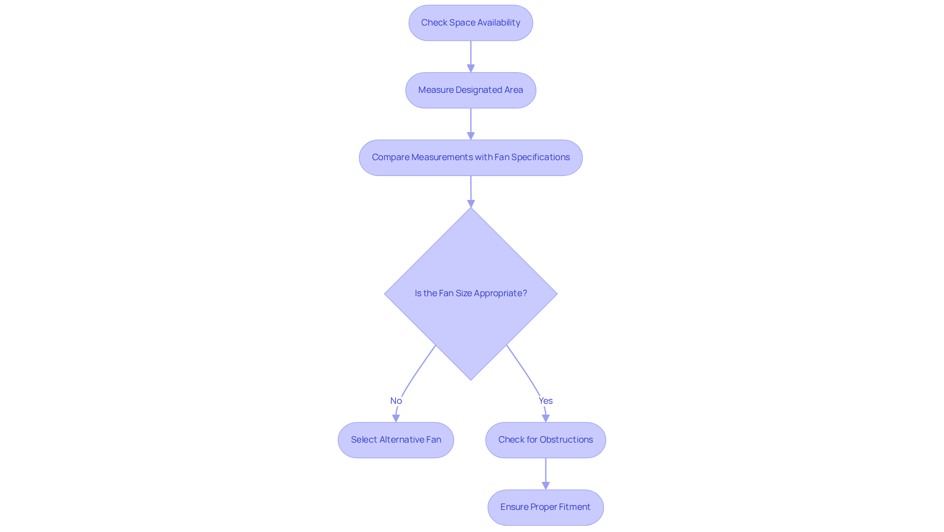
Check Space Availability: Fit Cooling Fans into Your Vehicle’s Design
Before selecting a fan, it is imperative to evaluate the available space within your vehicle’s design. Begin by measuring the dimensions of the area designated for fan installation, and meticulously compare these measurements with the specifications of potential fans. A fan that exceeds the available space may lead to improper fitment, while one that is too diminutive may fail to provide adequate airflow.
Furthermore, it is crucial to consider the fan’s orientation and any that could impede airflow. Ensuring proper fitment is vital for effective temperature regulation and for preventing installation complications.

Consider Noise Level: Choose a Cooling Fan That Operates Quietly
When selecting a cooling fan automotive for applications, the emerges as a critical consideration, as cabin noise can significantly impact the driving experience. Devices specifically designed for silent functioning, typically marked by their decibel (dB) ratings, should be prioritized.
For instance, devices equipped with brushless motors are renowned for their quieter operation compared to conventional models. Furthermore, the fan’s mounting method is pivotal; employing anti-vibration mounts can effectively minimize mechanical noise. The design of the fan blades also plays a crucial role in influencing noise levels; aerodynamically optimized blades reduce turbulence, thereby contributing to quieter operation.
A quieter cooling fan automotive not only enhances passenger comfort but also elevates the overall impression of quality in the mode of transport. Notable examples of silent operation ventilation units include SANYO DENKI products, recognized for their minimal noise levels, making them ideal for high-performance vehicles where preserving a tranquil cabin atmosphere is paramount.
By prioritizing low-noise options and considering factors such as fan speed control based on demand, engineers can ensure that temperature management solutions fulfill both functional and acoustic requirements, ultimately contributing to a superior driving experience.

Understand Mechanical Fans: Weighing Pros and Cons for Your Application
Mechanical blowers, including cooling fan automotive systems, represent a conventional solution for temperature regulation in vehicles, presenting both advantages and disadvantages.
On the positive side, the cooling fan automotive is known for its robustness and capacity to deliver significant airflow.
However, the cooling fan automotive systems often lack efficiency, operating continuously irrespective of actual cooling requirements, which can lead to increased fuel consumption.
To determine the appropriateness of a mechanical fan for your specific application, consider critical factors such as:
- The type of transport
- Anticipated functionality
- Efficiency requirements
In many cases, electric blowers may offer a more efficient alternative, warranting careful assessment of your options.

Identify Common Cooling Fan Issues: Troubleshoot for Reliable Performance
If not addressed promptly, cooling fan automotive issues can significantly impact vehicle operation. Common issues include:
- Fan motor failure
- Electrical connection problems
- Debris blockage
Regular inspections are essential; look for signs of wear or damage and ensure that electrical connections are secure. If the fan is underperforming, begin and testing the fan motor. Electric fans operate under the control of a relay managed by the Engine Control Module (ECM), a critical aspect for understanding their functionality. A current reading of approximately 0.5 amps indicates a complete circuit, which is vital for fan performance. Additionally, unusual noises from the motor may indicate excessive current draw, suggesting a need for replacement. Confirming the accuracy of the Engine Coolant Temperature (ECT) sensor is also crucial for maintaining reliable temperature regulation. By identifying and resolving these issues early, you can ensure dependable temperature control performance and extend the lifespan of your system. Automotive engineers stress that proper maintenance practices, such as ensuring adequate airflow and monitoring the ECT sensor, are essential for optimal performance of the cooling fan automotive. Implementing these strategies not only enhances temperature regulation efficiency but also prevents costly repairs in the future.

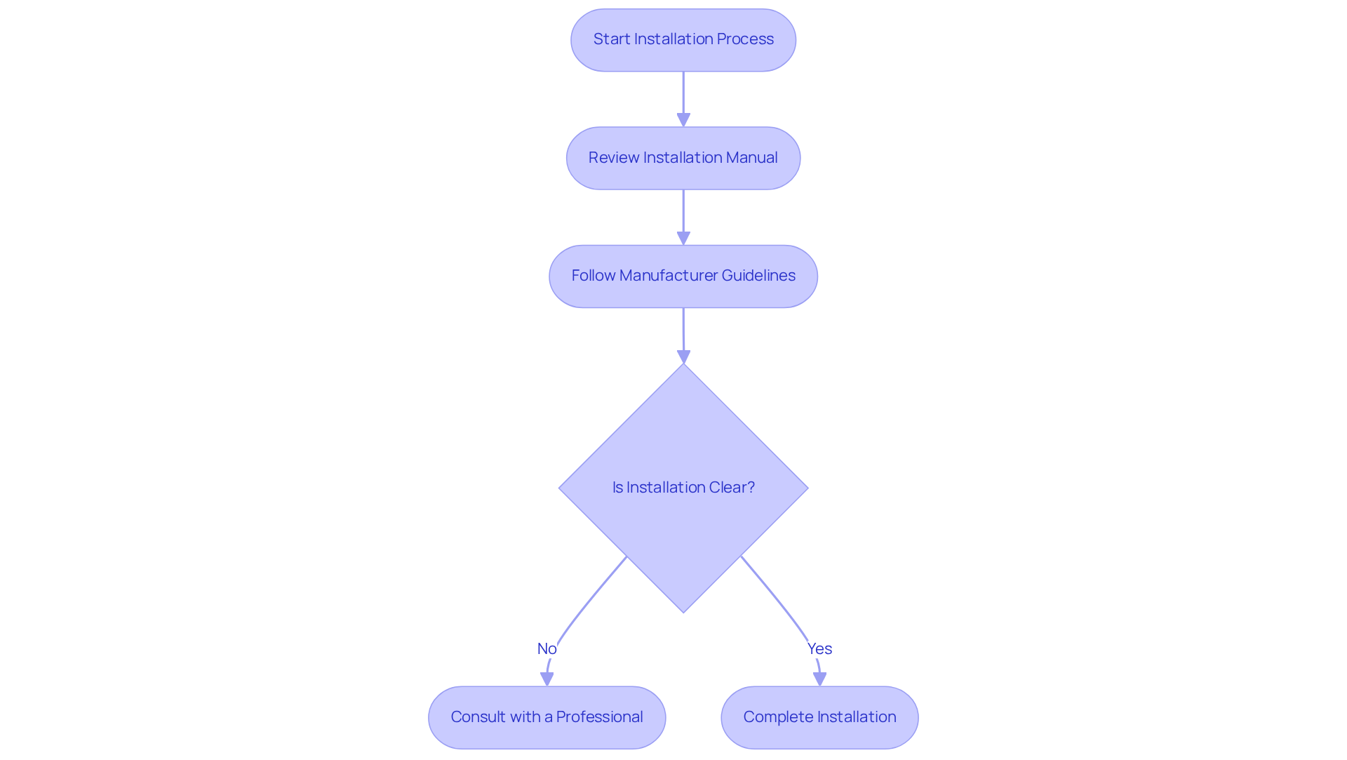
Follow Manufacturer Instructions: Ensure Proper Installation and Functionality
Adhering to manufacturer guidelines is paramount for ensuring the correct setup and operation of ventilation fans. Each fan possesses specific requirements regarding wiring, mounting, and operation that must be meticulously followed. By thoroughly reviewing the installation manual and complying with all guidelines, potential issues can be effectively avoided. Proper installation not only enhances performance but also guarantees safety and reliability. Should there be any uncertainty regarding any aspect of the installation process, it is advisable to to confirm that the fan is installed correctly.

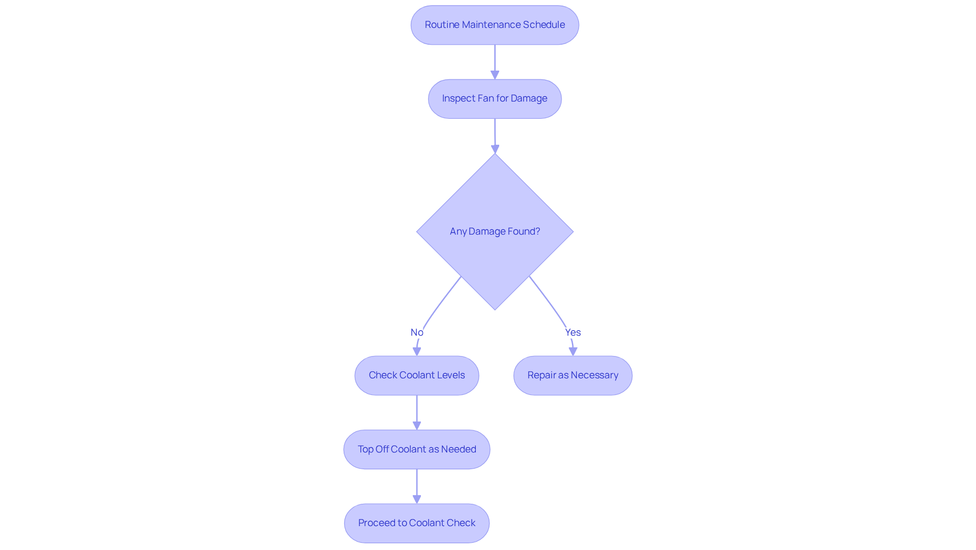
Inspect for Damage and Check Coolant Levels: Maintain Your Cooling System’s Health
Routine evaluations of your automotive temperature regulation system are essential for preserving its effectiveness and durability. Begin by inspecting the fan for any visible damage, such as cracks or signs of wear, and confirm that all components are securely fastened. Equally important is monitoring coolant levels; topping off coolant as needed can avert overheating and potential engine damage.
Automotive engineers assert, “Routine maintenance is essential to prevent expensive repairs and ensure dependable operation of the automobile.” A well-maintained cooling system not only enhances performance but also significantly improves overall safety.
With the for automobiles estimated at approximately $1,424, neglecting these inspections can lead to substantial costs. Furthermore, the average number of issues reported per 100 automobiles is 190, underscoring the critical nature of regular inspections.
Establishing a routine maintenance schedule is vital to keeping your cooling system in optimal condition. Consider setting reminders for inspections and coolant level checks to guarantee your vehicle remains in peak shape.

Conclusion
Selecting the right cooling fan for automotive applications is a critical decision that directly influences vehicle performance and reliability. Understanding the unique requirements of each vehicle, including engine specifications and thermal management needs, is essential for making an informed choice. The integration of advanced technologies and innovative designs ensures that automotive cooling fans not only meet but exceed the demands of modern vehicles.
Key insights from this article highlight the importance of evaluating factors such as:
- Airflow requirements
- Available space
- Noise levels
- The pros and cons of mechanical versus electric fans
Additionally, regular maintenance practices, including inspections for damage and monitoring coolant levels, play a vital role in sustaining the efficiency and longevity of cooling systems. By following manufacturer guidelines and leveraging expert recommendations, automotive engineers can optimize their cooling solutions for enhanced performance.
Ultimately, the significance of selecting the appropriate cooling fan extends beyond mere functionality; it encompasses the overall safety, efficiency, and comfort of the driving experience. As the automotive industry continues to evolve towards more sophisticated temperature regulation technologies, staying informed and proactive in fan selection and maintenance will be paramount for achieving optimal vehicle performance.
Frequently Asked Questions
What innovative solutions does Gagner-Toomey Associates provide for the automotive sector?
Gagner-Toomey Associates offers innovative temperature control solutions, particularly in cooling fan technology, designed to optimize performance and enhance efficiency in automotive applications.
How have recent advancements in automotive cooling technology impacted space requirements?
Recent advancements, such as the integration of reservoir tanks by Chinese OEMs, have led to a 10% reduction in space requirements and simplified coolant routing in automotive designs.
What is the projected market growth for automotive engine temperature regulation systems by 2032?
The market for automotive engine temperature regulation systems is projected to exceed USD 49.7 billion by 2032, driven by the demand for effective thermal management in electric and hybrid vehicles.
Why are advanced temperature regulation technologies important for vehicles?
Advanced temperature regulation technologies are essential for maintaining optimal performance and extending the lifespan of vehicles, as they help manage heat effectively.
How do heat pumps compare to conventional PTC heaters in terms of energy efficiency?
Heat pumps are increasingly replacing conventional PTC heaters, achieving energy efficiency improvements of 15-20% and enhancing the range of electric vehicles.
What factors should be considered when selecting a cooling fan for a vehicle?
When selecting a cooling fan, it is important to consider the vehicle’s specifications, including engine size, type, and intended application, as different vehicles have distinct thermal management needs.
What is the typical engine size range expected in vehicles by 2025?
The typical engine size in 2025 is expected to fall between 1.5 to 3.5 liters.
What efficiency can temperature regulation units achieve?
Temperature regulation units can achieve efficiencies exceeding 90%, making it crucial to align their capabilities with vehicle specifications to optimize thermal efficiency.
How can underfilled components affect thermal resistance?
Underfilled components can realize a 10-30% reduction in thermal resistance, highlighting the importance of effective thermal management solutions tailored to specific applications.
Why is evaluating the temperature range of cooling fans important?
Evaluating the temperature range of cooling fans is essential to ensure they can accommodate the operational temperatures of the vehicle, optimizing functionality and efficiency.
What impact did the installation of MacroAir fans have at Goodyear Tire & Rubber Co.?
The installation of six 24′ MacroAir fans at Goodyear Tire & Rubber Co. significantly enhanced heating and ventilation efficiency, demonstrating the effectiveness of proficient temperature management.
How can adaptive temperature control features improve cooling fan performance?
Fans equipped with adaptive temperature control features can improve air circulation efficiency and reliability by making real-time adjustments to fan speed based on current temperature readings.
What benefits do ventilation fans with advanced temperature control provide?
Ventilation fans with advanced temperature control can operate effectively across a broad range of temperatures, enhancing overall system reliability and reducing energy consumption, contributing to sustainable operations.